DfE Target Architecture
Summary
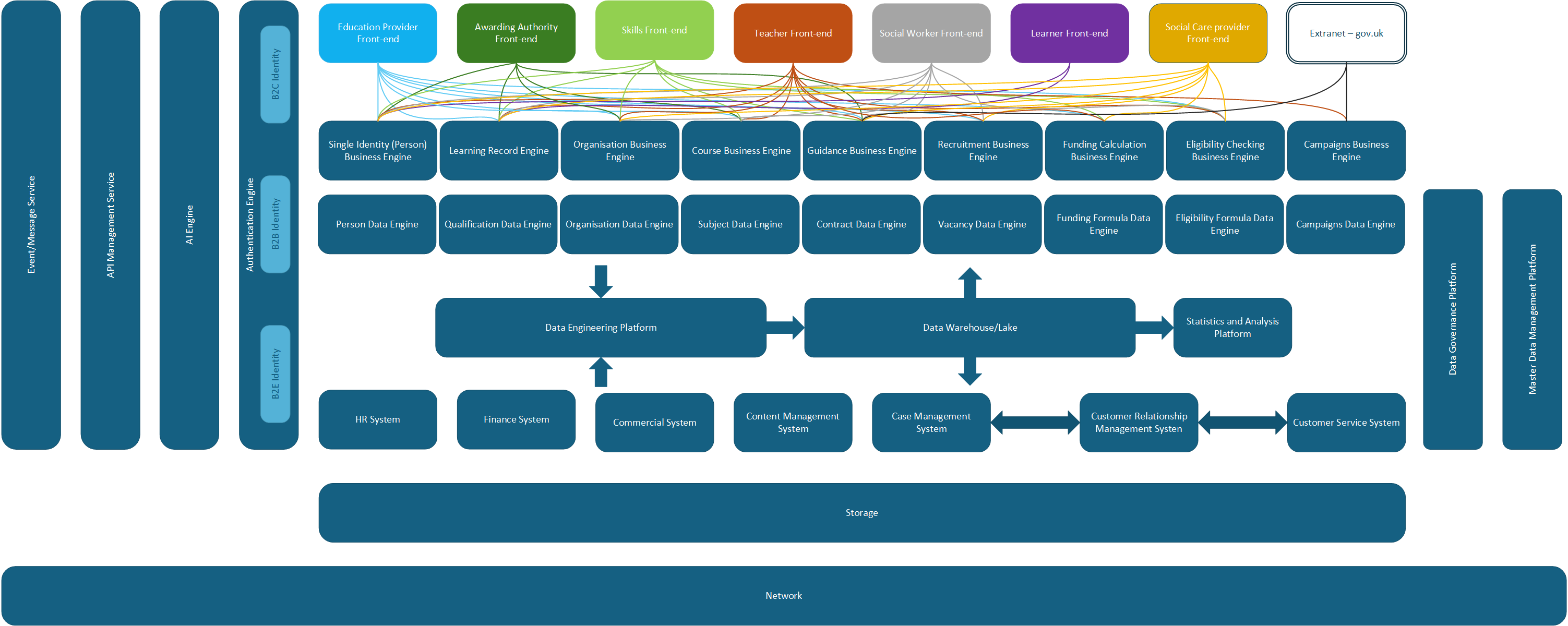
The DfE target architecture separates user experience, business capabilities and operational data into reusable engines.
- front-end engines provide shared user-facing capabilities and digital interfaces
- business engines implement reusable policy and operational logic
- data engines provide shared access to authoritative operational data
These engines are connected through APIs and supported by shared enabling platforms such as identity, integration, messaging and analytics.
Introduction
The DfE Target Architecture describes how digital, data and technology services should be structured across the department to deliver joined-up services, make better use of data and reduce duplication.
It provides a conceptual blueprint for how services should evolve over time. The architecture does not prescribe specific technologies or system designs. Instead, it defines patterns and structures that help teams design services in a consistent and reusable way.
The target architecture supports the goals described in DfE’s digital, data and technology strategies and aligns with our architecture principles. It has full support from the Chief Digital and Technology Officer (CDTO) and DDT Committee.
The target architecture helps DfE to:
- deliver joined-up user experiences
- reduce duplication and technical debt across services
- improve agility and responsiveness
- enable reuse across services
- make better use of operational data
- support policy change more easily
The target architecture in the DfE blueprint
The target architecture forms part of a broader digital, data and technology blueprint used to guide strategic change across DfE.
Blueprints help organisations plan complex change by describing:
- the outcomes they want to achieve
- the capabilities needed to support those outcomes
- the systems, data and technologies required
- the roadmap for moving from the current state to the target state
Within this blueprint, the target architecture provides a conceptual structure for services and data, helping teams understand how different parts of the digital, data and technology landscape should fit together.
Understanding DfE user journeys
DfE delivers services to a wide range of users across the education system. These interactions can be understood through three broad types of user journey.
Customer journeys, representing services used by:
- the education sector
- citizens
- parents, teachers and learners
These services are typically designed around policy outcomes or regulatory processes.
Partner journeys, representing system-to-system interactions with external organisations. These typically involve:
- integrations with school management information systems
- APIs used by sector systems
- data sharing with other government departments
Business journeys that support internal users and operational processes, including:
- DfE staff
- policy teams
- analysts
- operational and delivery teams
This model is sometimes referred to as the ‘fidget spinner’ view of DfE services. It highlights that different types of interaction with DfE - customer, partner and internal business journeys - revolve around shared operational data and reusable capabilities.

The target architecture helps structure these shared capabilities as reusable engines that support many services across the department.
From user journeys to architecture
Although services appear very different from a user perspective, many rely on similar underlying capabilities, including:
- common operational datasets
- shared business rules
- similar workflows and validations
Historically, these capabilities have often been implemented separately in different systems, which has led to duplication, inconsistent data and higher delivery costs.
The target architecture addresses this by introducing reusable engines that provide shared capabilities across services.
These engines separate user experience, business capabilities and operational data, so they can evolve independently and be reused across many services.
What is an engine?
In the DfE target architecture, an engine is a reusable service that provides a specific capability used by multiple products and user journeys across the department.
An engine typically:
- implements a clearly defined business capability or data entity
- exposes functionality through APIs or integration interfaces
- is designed to support multiple services
- provides a stable, performant and scalable platform capability
- evolves independently from the user interfaces that consume it
Instead of every service building its own versions of common capabilities, engines allow DfE to provide them once and reuse them widely.
Core components of the target architecture
The target architecture organises capabilities into three types of engine, supported by shared, enabling platforms.

Front-end engines
Front-end engines provide shared capability for delivering digital services to users.
They support consistent user experiences across services by providing common components and integration patterns.
They may include:
- identity and authentication integration
- consistent navigation and design patterns
- personalised service access
- orchestration of underlying services
Business engines
Business engines implement reusable business capabilities such as:
- eligibility and validation rules
- programme or funding calculations
- application workflows
- regulatory checks
They expose functionality through APIs so multiple services can reuse the same implementation of policy logic.
Data engines
Data engines provide shared access to authoritative operational data.
Example data engines could include:
- establishments (schools and providers)
- people (learners or staff)
- organisations
- programmes or funding
Data engines provide:
- consistent access to operational data
- enforced data quality
- APIs for creating, querying and updating information
- reliable and scalable access to shared data
Enabling platforms
Enabling platforms provide common infrastructure and technical services that support the engines and the services that use them.
Examples include:
- identity and authentication services
- API gateways
- integration platforms
- event and messaging infrastructure
- analytics platforms
- hosting and infrastructure services
How services can use the target architecture

Most services built by DfE will combine capabilities from multiple engines. A typical service interaction might follow this pattern:
- A user interacts with a service through a front-end engine
- The service invokes one or more business engines to apply policy rules or workflows
- Business engines retrieve or update information through data engines
- Supporting capabilities such as authentication, messaging or analytics are provided by enabling platforms
This approach allows services to focus on delivering user outcomes while relying on shared capabilities, where appropriate.
How teams should apply the target architecture
When designing services, teams should apply the target architecture in line with these principles:
Look for existing engines first
Before building new capabilities, check whether an existing engine provides the functionality required.
Design capabilities for reuse
If new capabilities are needed, consider whether they should be implemented as a reusable engine rather than a service-specific component.
Separate user interfaces from core logic
User interfaces should focus on user experience, while business logic and operational data should be implemented within business engines or data engines.
Avoid duplicating operational data
Where a data engine exists, treat it as the authoritative source rather than creating separate copies of the same data.
Design modular services
Services should orchestrate capabilities provided by engines rather than tightly coupling logic within a single application.
Evolving towards the target architecture
The target architecture will be realised gradually as services evolve and new shared capabilities are introduced.
Next steps include:
- prioritising and building the first engines
- integrating services with shared engines
- extracting reusable capabilities from existing systems
- introducing data engines for common datasets
- retiring duplicate implementations over time
For more information, contact the architecture profession
